|
Это не один общий документ, просто мы вложили в архив сразу три демоверсии, издававшихся в каждом году. Демоверсия 2012 года особенно интересна, поскольку в 2013 году в равнении с 2012 годом НЕТ АБСОЛЮТНО НИКАКИХ ИЗМЕНЕНИЙ.
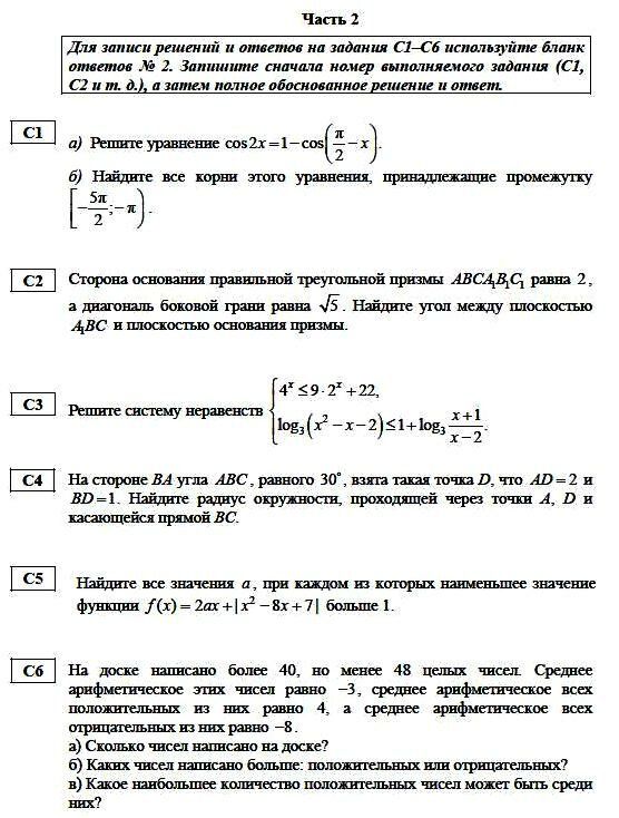
Ниже публикуем текст демоварианта ЕГЭ-2013, чтобы Вы могли сравнить задачи с демовариантом 2013 года





|