|

УСТРОЙСТВО И РЕМОНТ ПРЕДЕЛЬНОГО РЕГУЛЯТОРА ТЕПЛОВОЗА ЧМЭ3
Введение
Введение. Общие сведения о тепловозах ЧМЭ3
Тепловозы ЧМЭ2 и ЧМЭЗ (Ч — чехословацкий, М — маневровый, Э — с электрической передачей, цифры 2 и 3 — номер серии) поставляло в Советский Союз производственное объединение ЧКД-Прага (ЧССР), в которое входят заводы: имени Вильгельма Пика (производство дизелей), «Тракце» (электрооборудование) и «Локомотивка-Соколово» (экипажная часть, вспомогательное оборудование и сборка).
В 1958—1965 гг. чехословацкое национальное предприятие ЧКД-Прага изготовило для железных дорог СССР 522 четырехосных тепловоза ЧМЭ2 мощностью 550 кВт (750 л.с). В 1963 г. производственным объединением ЧКД-Прага по заказу Министерства путей сообщения Советского Союза были изготовлены два опытных шестиосных тепловоза ЧМЭЗ мощностью 993 кВт (1350 л. с), которые прошли эксплуатационные испытания на экспериментальном кольце Всесоюзного научно-исследовательского института железнодорожного транспорта (ст. Щербинка) и в локомотивном депо Люблино Московской дороги.
В 1964 г. была изготовлена опытная партия из десяти тепловозов ЧМЭЗ.
С 1965 г. выпуск тепловозов ЧМЭ2 был прекращен, и начался серийный выпуск тепловозов ЧМЭЗ. На 1 января 1990 г. на советские железные дороги поступило более шести тысяч таких локомотивов.
В течение более 20 лет тепловозы ЧМЭЗ поставлялись на дороги Советского Союза без принципиальных конструктивных изменений. В то же время по рекомендациям эксплуатационников и ремонтников депо заводом-изготовителем была улучшена конструкция и компоновка отдельных узлов и сборочных единиц.
Длительная эксплуатация тепловозов ЧМЭЗ в различных климатических условиях (от минус 40 до плюс 40 °С) показала их высокую надежность.
В 1984 г. по заказу МПС ПО ЧКД-Прага были изготовлены два опытных тепловоза ЧМЭЗТ, а в 1986 г.— опытная партия (20 шт.) локомотивов этой модификации. Почти все оборудование (основные сборочные единицы) этого тепловоза (экипажная часть, дизель, компрессор, гидромеханический редуктор, тяговые электрические машины, двухмашинный агрегат и т. д.) одинаково с таким же оборудованием серийного тепловоза ЧМЭЗ, но индекс Т указывает, что тепловоз дополнительно оснащен электродинамическим (реостатным) тормозом и устройством для подогрева дизеля после длительных стоянок. Оба этих новшества, а также применение электронного регулятора позволяют при эксплуатации тепловозов ЧМЭЗТ снизить по сравнению с тепловозами ЧМЭЗ расход топлива на 8—10%, песка на 45—50% и тормозных колодок на 95%.
С июля 1988 г. ПО ЧКД-Прага полностью перешло на серийный выпуск тепловозов ЧМЭЗТ и ЧМЭЗЭ, прекратив выпуск тепловозов ЧМЭЗ. Тепловозы с индексом Э («Электроника») не оборудованы электродинамическим тормозом, но имеют устройство для подогрева дизеля. На этих тепловозах также применен электронный регулятор, позволяющий наиболее эффективно использовать электрическую передачу мощности.
Краткая характеристика предельного регулятора тепловоза ЧМЭ3
1.1 Назначение предельных регуляторов тепловозов
Не исключена возможность, что в процессе работы по каким-либо причинам нагрузка на дизель упадет сразу до нуля. В этом случае, если не иметь специальных устройств, произойдет авария: частота вращения коленчатого вала дизеля, в цилиндры которого продолжает поступать топливо в прежнем количестве, может превысить допустимое значение. В результате значительно увеличатся центробежные силы вращающихся деталей, силы инерции возвратно-поступательных масс и двигатель может разрушиться.
Ясно, что машинист физически не успеет проследить за таким быстрым изменением нагрузки, В этом исключительном случае надо человека заменить автоматом, что и предусмотрено. Регулятор безопасности (предельный регулятор) дизелей 10Д100 и 2Д100 при увеличении частоты вращения коленчатого вала выше установленной, т. е. при 940—980 об/мин, воздействует на рычаг выключения подачи топлива, который переводит рейки топливных насосов в положение нулевой подачи. На дизелях 11Д45А выключается подача топлива при 840—870 об/мин, на 2Д70 — при 1080—1120 об/мин, а на 5Д49 — при 1150—1200 об/мин. Предельный регулятор дизелей Д50, 2Д50М и ПД1М при 840—870 об/мин приводит в действие механизм, который стопорит толкатели топливных насосов, удерживая их в верхнем крайнем положении.
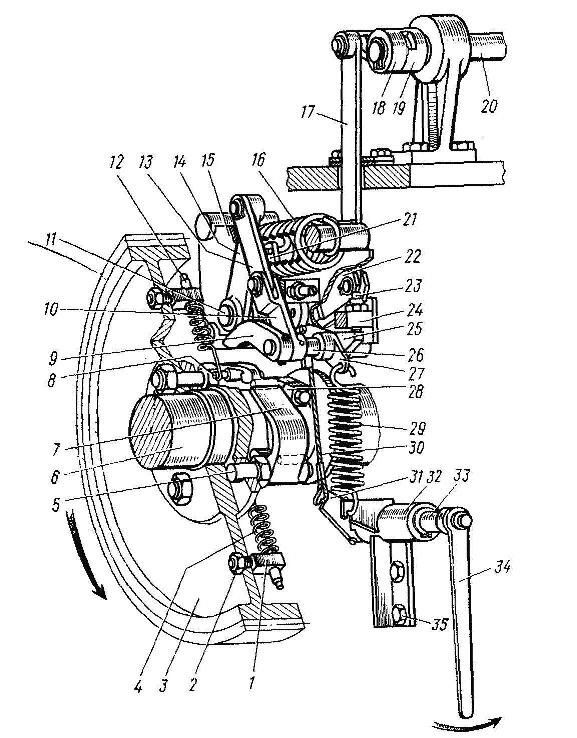
1.2 Устройство предельного регулятора тепловоза ЧМЭ3
Предельный регулятор (рис.1) предназначен для защиты дизеля от «разноса» в случае несоответствия нагрузки и развиваемой дизелем мощности. Чаще всего причиной такого несоответствия является неисправность объединенного регулятора. Автоматическое срабатывание предельного регулятора происходит при частоте вращения коленчатого вала, равной 835±10 об/мин, т. е. превышающей номинальную частоту на 10%.
Предельный регулятор расположен в корпусе привода распределительного вала и состоит из трех узлов: центробежного чувствительного элемента, механического усилителя и механизма взвода.

Рисунок 1 – Предельный регулятор тепловоза ЧМЭ3
Центробежный чувствительный элемент смонтирован на шестерне 3 распределительного вала 6 (z=54). Он имеет два центробежных груза 7, каждый из которых представляет собой неравноплечий рычаг, поворачивающийся на оси. Осями служат специальные болты 5, используемые одновременно для крепления шестерни 3 к фланцу хвостовика распределительного вала. Конец болта 5 расклепан, что предотвращает продольное смещение груза. Короткие плечи грузов 7 оттянуты пружинами 4, натяжение которых можно менять при помощи регулировочных болтов 12 с квадратными хвостовиками. Болты 12 ввернуты в специальные держатели 1, укрепленные гайками 2 на шестерне 3 (около ее обода). Один конец пружины 4 надет на головку болта 12, а другой соединен с пальцем 8, запрессованным в отверстие короткого плеча рычага. Пружины отрегулированы таким образом, что они не могут помешать расхождению грузов при достижении коленчатым валом частоты вращения 835± 10 об/мин.
Фрагмент работы с оформлением в формате PDF можно посмотреть ЗДЕСЬ
В комплект входит чертеж предельного регулятора на формате А1 в программе "Компас" (формат CDW)

КАК СКАЧАТЬ РАБОТУ ВСЮ ЦЕЛИКОМ ?
Вернуться к списку работ
|